教师在跨国协作或外籍师生较多的教学环境中,常遇到界面语言与操作习惯不匹配的问题。手动调整系统语言需反复登录,多语言材料处理效率低,影响家校沟通时效性。
全球主流语言全覆盖
系统预置中文(简体/繁体)、英文、法语、葡萄牙语等12种教学高频语言,并同步适配日语、韩语等东亚语系。语言包经教育学专家校准,确保教务术语准确传达。
智能识别与自主切换双通道
- 环境自适应模式
自动读取用户设备语言设置,首次登录即完成界面语言匹配。 - 个性化控制中心
用户账户设置页提供可视化语言切换面板,支持单次点击切换。
无感切换技术架构
语言变更后即时生效,无需刷新页面,教师编辑中的教案、家长查看的课表等动态内容保持实时同步。权限体系自动继承,避免重复认证。
多语言方案对比
| 功能维度 | 传统系统 | 云教务方案 |
|---|---|---|
| 语种支持 | ≤5种基础语言 | 12+主流教学语言 |
| 切换方式 | 仅后台手动配置 | 智能识别+用户自选 |
| 生效机制 | 需重启应用 | 实时生效 |
| 多端一致性 | 需分别设置 | 账户级全局同步 |
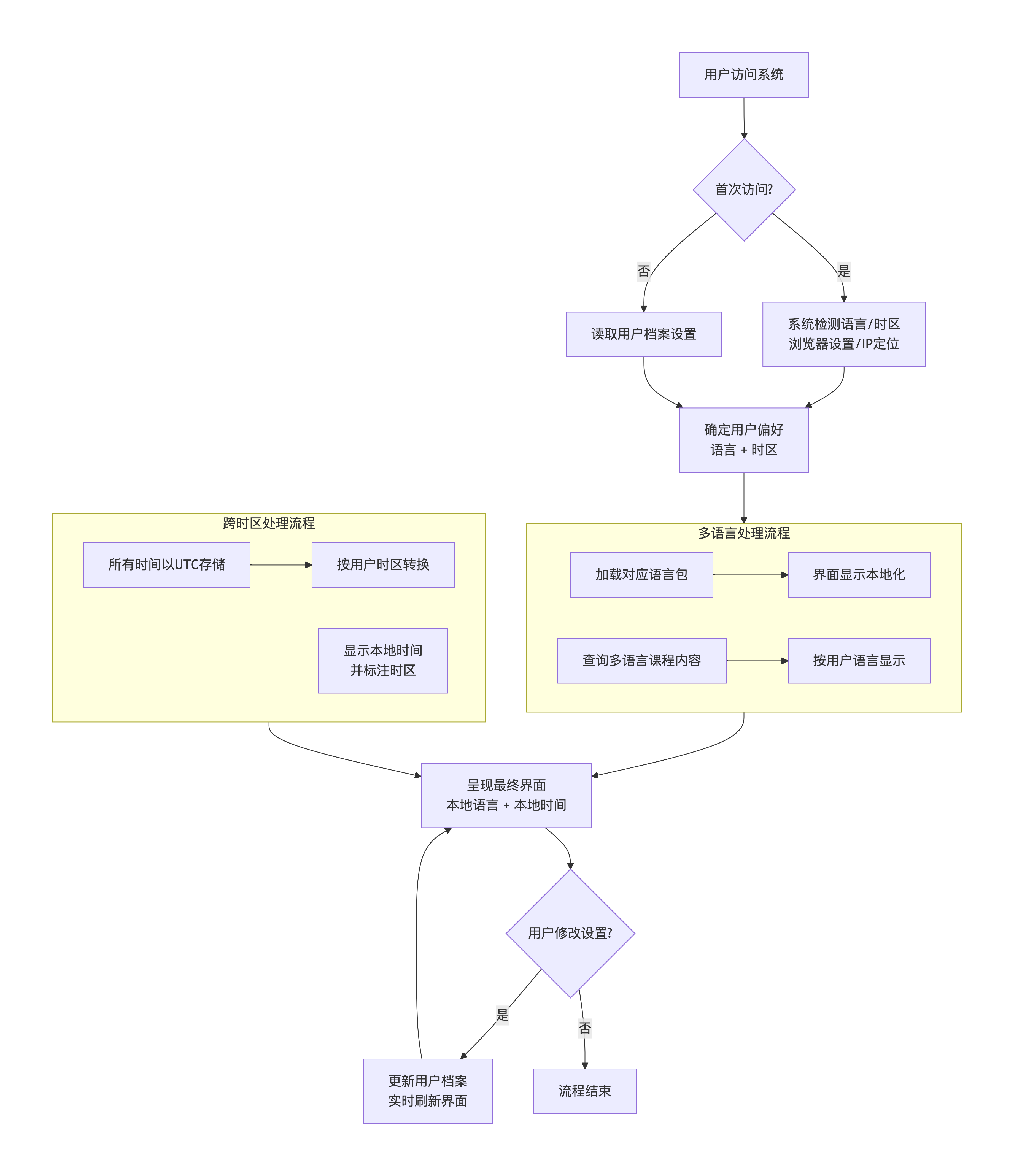
语言设置业务流程
该功能首先在语种覆盖方面进行了充分考量,系统内置了多种主流语言,包括中文(简体和繁体)、英文、法语、葡萄牙语、日语、韩语等。这样一来,无论用户习惯使用哪种主流语言,都能在系统中找到对应的语言版本,满足不同语言背景用户的使用需求,让老师与学生、家长之间的信息交互不再受语言限制。
同时,为了方便用户根据自身情况灵活选择语言,该功能支持两种便捷的切换方式。一方面,系统能够根据用户浏览器的语言设置自动匹配界面语言。当用户打开云教务系统时,系统会自动识别浏览器的默认语言,并将系统界面语言调整为与之对应的语言,无需用户手动操作,大大简化了使用流程,让用户能够快速进入熟悉的语言环境开展工作或查询信息。
另一方面,用户也可以在个人设置中手动一键切换语言。整个切换过程简单快捷,无需重启系统,也不需要重新登录,用户在当前操作页面即可完成语言切换,切换后系统界面会立即呈现所选语言,不会影响用户的正常操作流程。
无论是教师在进行教务管理、发布通知,学生查询学习信息、提交作业,还是家长了解学生在校情况、与老师沟通,都可以根据自己的实际需求,通过适合的方式选择对应的系统语言,轻松解决因语言问题带来的教务工作困扰,提升教务工作的效率和便捷性。
本文相关热门主题:云教务多语言功能,教务系统多语种覆盖,云教务语言自动匹配,教务系统手动切换语言,教师教务多语言工具,学生教务系统语言选择,家长教务平台语言设置,无需重启的教务语言切换,多语言教务管理系统,云教务主流语言支持




