云教务如何设计丰富语种覆盖+便捷切换+国际时区排课,中文(简/繁体)、英文、法语、葡萄牙语、日语、韩语

在日常教务工作过程中,不少老师会遇到这样的问题:
面对不同语言背景的学生和家长,在使用教务系统时,语言不通导致信息传递不畅,无论是查看通知、提交材料还是沟通交流,都受到了极大阻碍。
而且,不同用户习惯使用的语言不同,有的习惯中文,有的则更熟悉英文、法语等其他语言,单一的系统语言设置根本无法满足多样化的使用需求,这给老师的教务管理工作带来了诸多不便。

系统开发设计方案:
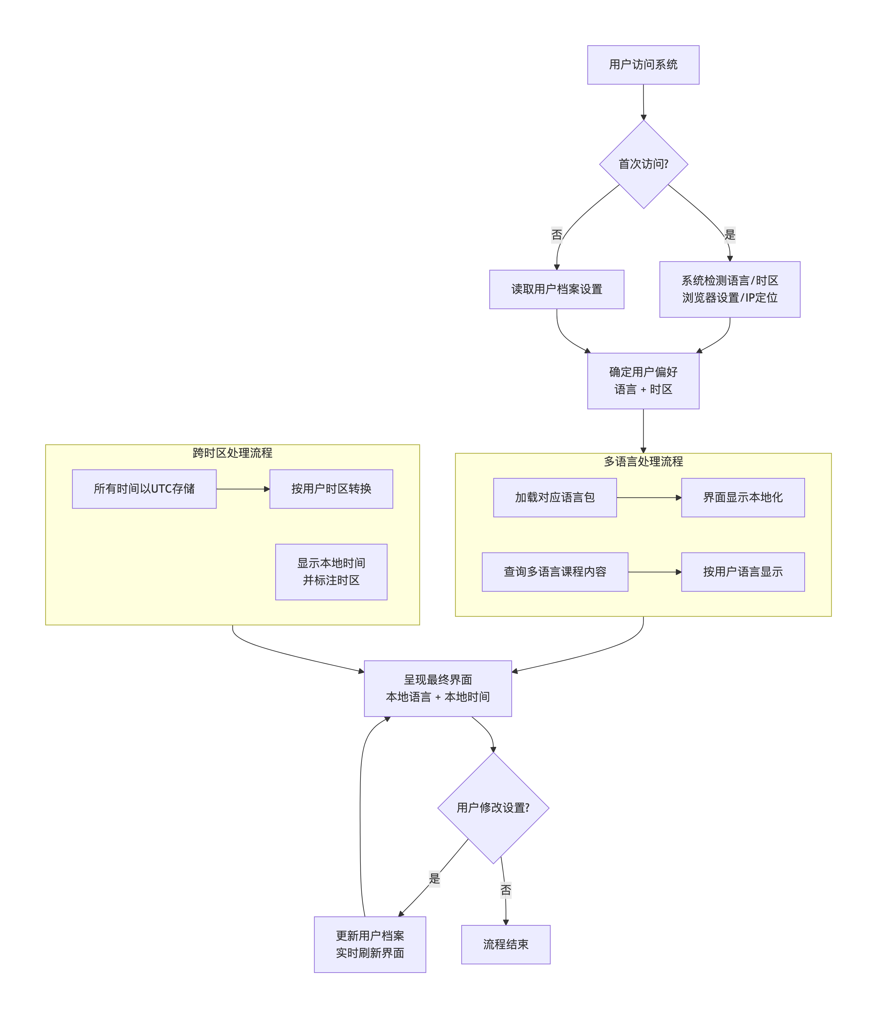
该功能首先在语种覆盖方面进行了充分考量,系统内置了多种主流语言,包括中文(简体和繁体)、英文、法语、葡萄牙语、日语、韩语等。这样一来,无论用户习惯使用哪种主流语言,都能在系统中找到对应的语言版本,满足不同语言背景用户的使用需求,让老师与学生、家长之间的信息交互不再受语言限制。

同时,为了方便用户根据自身情况灵活选择语言,该功能支持两种便捷的切换方式。一方面,系统能够根据用户浏览器的语言设置自动匹配界面语言。当用户打开云教务系统时,系统会自动识别浏览器的默认语言,并将系统界面语言调整为与之对应的语言,无需用户手动操作,大大简化了使用流程,让用户能够快速进入熟悉的语言环境开展工作或查询信息。

另一方面,用户也可以在个人设置中手动一键切换语言。整个切换过程简单快捷,无需重启系统,也不需要重新登录,用户在当前操作页面即可完成语言切换,切换后系统界面会立即呈现所选语言,不会影响用户的正常操作流程。

无论是教师在进行教务管理、发布通知,学生查询学习信息、提交作业,还是家长了解学生在校情况、与老师沟通,都可以根据自己的实际需求,通过适合的方式选择对应的系统语言,轻松解决因语言问题带来的教务工作困扰,提升教务工作的效率和便捷性。

