云教务智能排课如何破解多班型排课难题,1对1、小班课、混合班、线上课
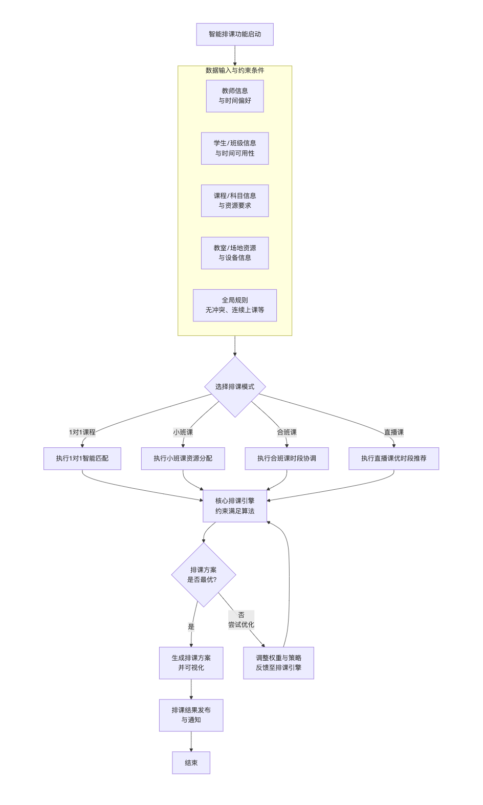
“不同上课类型排课太费时间了,1 对 1 课要匹配师生时间,小班课得考虑教室容量,合班上课还得协调多个班级的课程表,在线直播课又要避开网络高峰期,手动排课总出冲突。” 这是不少老师在日常工作中常遇到的难题。针对这一痛点,云教务为学校设计了以下功能方案。深度契合多种上课类型排课需求,老师无需再手动反复调整。

(1)1 对 1 课排:系统可智能抓取师生可用时间,自动筛选匹配,快速生成无冲突的 1 对 1 课表,避免师生时间错配。

(2)处理小班课排课:系统会结合教室容量、师资安排等信息,合理分配教学资源,确保小班课有序开展。

(3)遇到合班上课情况:系统能同步多个班级的课程安排,精避开各班级已有课程时段,同时匹配合适的大教室,杜绝合班排课混乱问题。

(4)在线直播互动课排课:支持与第三方专业直播互动在线教学系统进行全流程深度对接,如Classin、Zoom、钉钉..等平台。
本文相关热门主题:云教务系统,智能排课功能,1 对 1 课排课,小班课排课,合班课排课,在线直播课排课,排课效率提升,教务排课解决方案,智能匹配排课,避免排课冲突

