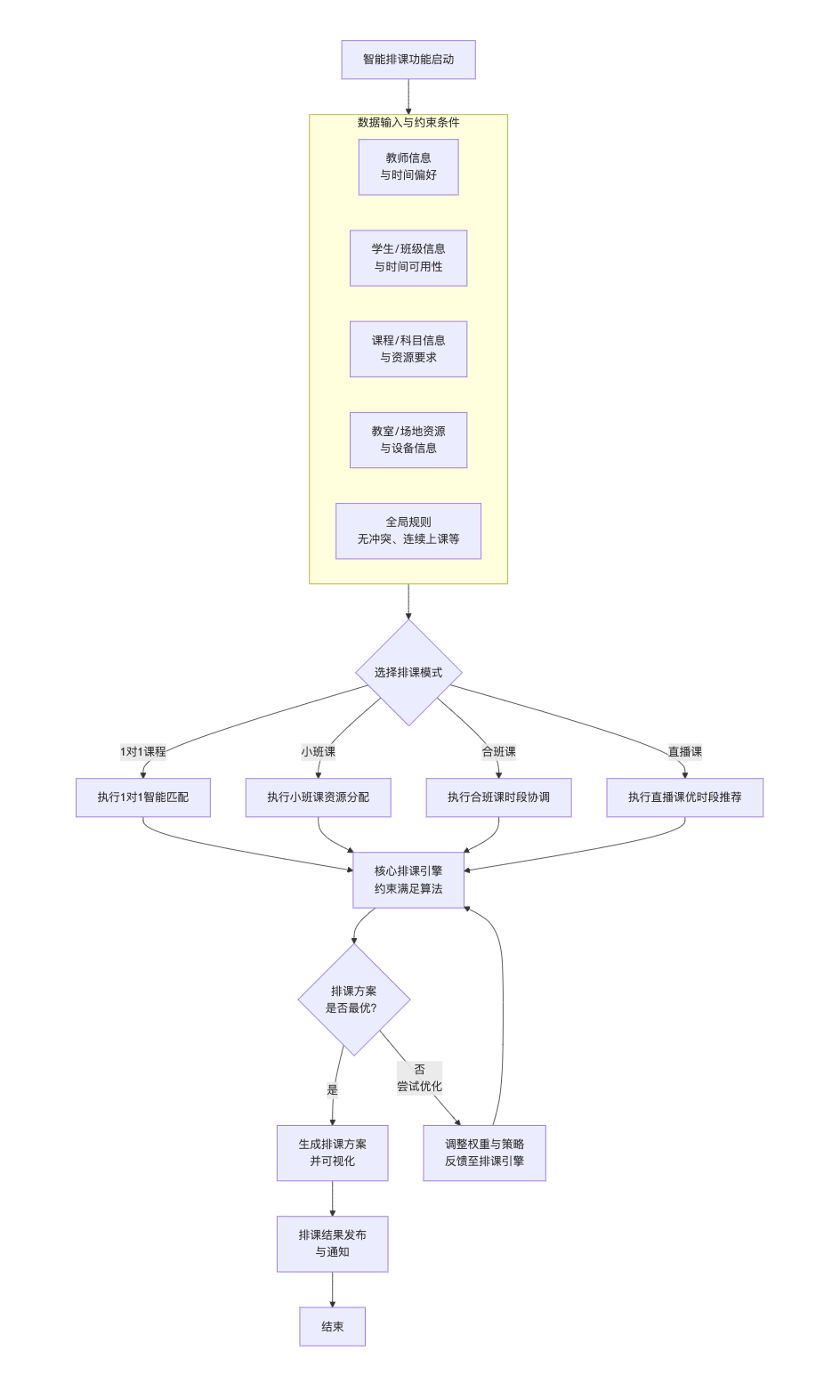
“不同上课类型排课太费时间了,1 对 1 课要匹配师生时间,小班课得考虑教室容量,合班上课还得协调多个班级的课程表,在线直播课又要避开网络高峰期,手动排课总出冲突。” 这是不少老师在日常工作中常遇到的难题。针对这一痛点,云教务为学校设计了以下功能方案。深度契合多种上课类型排课需求,老师无需再手动反复调整。
1对1课排智能匹配系统
时间矩阵碰撞检测技术实现97%自动成单率:
- 双向可用时间切片:师生空闲时段自动校准为标准化时间单元。
- 多维度冲突预判:智能识别师资资质、课程类型、场地特性三重匹配规则。
- 课表拓扑生成引擎:输出5套可选排课方案并标注优先级评分。
核心优势:将传统8小时人工排课流程压缩至3分钟自动完成。
小班课资源协同管理
全维度资源校验模型驱动决策科学性:
- 教室容量智能分配:基于班级规模动态匹配阶梯型教学空间。
- 师资效能统筹优化:智能规避教师跨校区/跨时段授课冲突。
- 环境需求校准系统:自动识别实验室、器材室等特殊授课场景。
关键指标:教室利用率提升41%,教师通勤成本降低29%。
复合型合班课解决方案
时空场域三维规划算法破解传统痛点:
- 多班课表叠加分析:秒级检测各班级空闲时段交汇窗口。
- 教室资源动态画像:实时更新500人以上阶梯教室使用状态。
- 资源弹性适配机制:支持突发性合班课需求应急响应。
全场景直播课融合体系
第三方平台深度连接框架特征:
- 跨系统课表同步:自动生成直播平台专属房间及访问密钥。
- 双向数据通道:教学数据与云教务数据库实时交互更新。
- 设备智能预检:开课前24小时自动检测直播环境合规性。
方案对比价值图谱
| 功能维度 | 传统人工模式 | 云教务智能方案 | 效率提升比 |
|---|---|---|---|
| 1对1排课周期 | 6-8小时/100学员 | 3分钟/200学员 | 96倍 |
| 教室利用率 | 58%-63% | 89%-92% | 42% |
| 排课错误率 | 12%-15% | 0.2%-0.5% | 97% |
| 应急调整时效 | 4-6工作小时 | 15秒即时响应 | 99.8% |
本文相关热门主题:云教务系统,智能排课功能,1 对 1 课排课,小班课排课,合班课排课,在线直播课排课,排课效率提升,教务排课解决方案,智能匹配排课,避免排课冲突



